ENG
城院新闻 首页 > 城院新闻 > 正文
钱江晚报:全国高校学位大调整!浙大撤销34个学位点,你的专业还在么?
时间:2016-10-21   来源:钱江晚报   点击数:

10月19日,国务院学位委员会正式公布了《关于下达2016年动态调整撤销和增列的学位授权点名单的通知》,共有25个省份的175所高校大幅撤销576个学位点,包括大量博士学位授权点。此外,共有25个省份的178所高校增列了366个学位点。

从撤销学位点较多的高校来看,浙江大学此次撤销学位点最多,高达34个,其中包括博士学位授权一级学科5个,博士学位授权二级学科3个,硕士学位点26个。

你的专业还在吗?/(ㄒoㄒ)/~~

有关专家表示,不少高校主动撤销大量学位点,意味着高校的发展思路正改为走内涵式发展道路,提高高等教育质量成为高校发展的奋斗目标。

2016年起学位点实现动态调整

去年11月,国务院学位委员会下发《博士、硕士学位授权学科和专业学位授权类别动态调整办法》,并决定自2016年起将调整工作实施范围扩大到全国。

办法规定,对于属同一学科的博士学位授权学科和硕士学位授权学科,不得单独撤销硕士学位授权学科保留博士学位授权学科。省(区、市)学位委员会对博士学位授权点的调整,只能在博士学位授予单位内和博士学位授予单位之间进行。此外,省级学位委员会组织开展增列学位授权点工作的,需聘请不少于1/2本省(区、市)以外的同行专家评审,通过后,公示时间不少于15个工作日,并报国务院学位委员会批准。

按本办法主动撤销的学位授权点在3年内实行有限授权,须停止招生,但保留对已招收研究生的学位授予权。3年期满后完全撤销授权,仍未毕业研究生由学位授予单位转由本单位其他学位授权点培养并授予学位,或向其他学位授予单位申请授予学位。

175所高校大幅撤销576个学位点

软件工程被撤35个!

根据国务院学位委员会公布的2016年学位点动态调整结果,共有175所高校共撤销了576个学位点。

从撤销学位点较多的学科来看,软件工程最多,共有35个软件工程学位点被撤销,工程(项目管理) 被撤销21个,工程(工业工程) 被撤销13个,生态学、统计学、系统科学、工程(物流工程)、应用化学等也超过10个。   

从撤销学位点较多的省份来看,北京市撤销的最多,高达71个,此外湖南省也大幅撤销了55个,江西省撤销43个,浙江省撤销42个,湖北省撤销了39个,山东省撤销33个,辽宁省撤销33个,江苏省撤销29个,吉林省撤销29个。

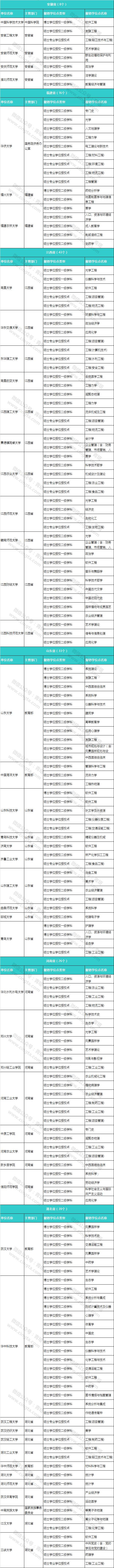
下面来看看本次学位点撤销的详细名单:

 

   

 

 

 

 

学院地址:湖南省益阳市迎宾东路518号   

湘ICP备05005365号(备案管理系统)

yl34511线路中心(中国)有限公司-GREEN NO.1版权所有©2019