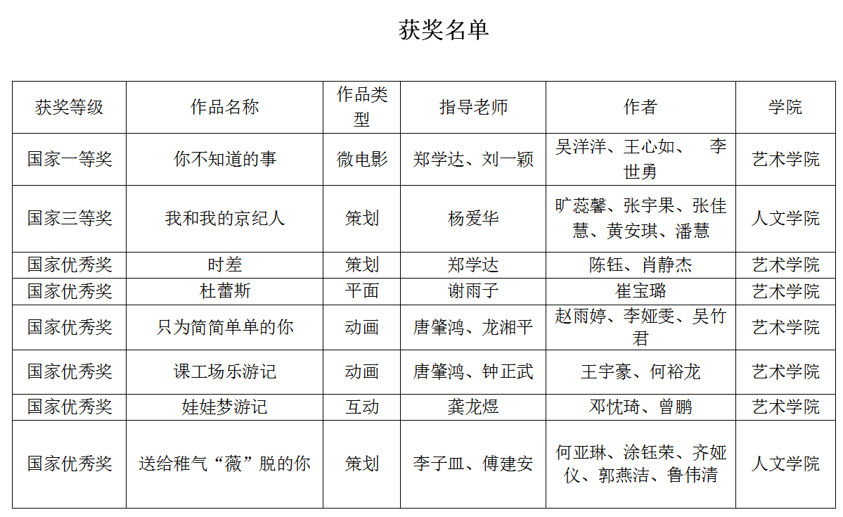
(本网讯)2019年9月16日,第十一届全国大学生广告艺术大赛获奖结果最终公布,永利官网师生获得全国一等奖1项、三等奖1项、优秀奖6项。
全国大学生广告艺术大赛是由教育部高等教育司指导、教育部高等学校新闻传播学类专业教学指导委员会、中国高等教育学会广告教育专业委员会共同主办的全国高校文科大赛,是迄今为止全国规模大、覆盖高等院校广、参与师生人数多、作品水准高的国家级大学生赛事。在此次比赛中,有来自全国一千三百多所高校参加,数十万学生提交作品,永利官网学子不惧挑战,勇于拼搏,最终在国赛上斩获8个奖项,这是永利官网高度重视实践型和创新型人才培养的体现。(郑学达)
